公开信息
您的位置: 首页 > 公开信息 > 公开信息 >

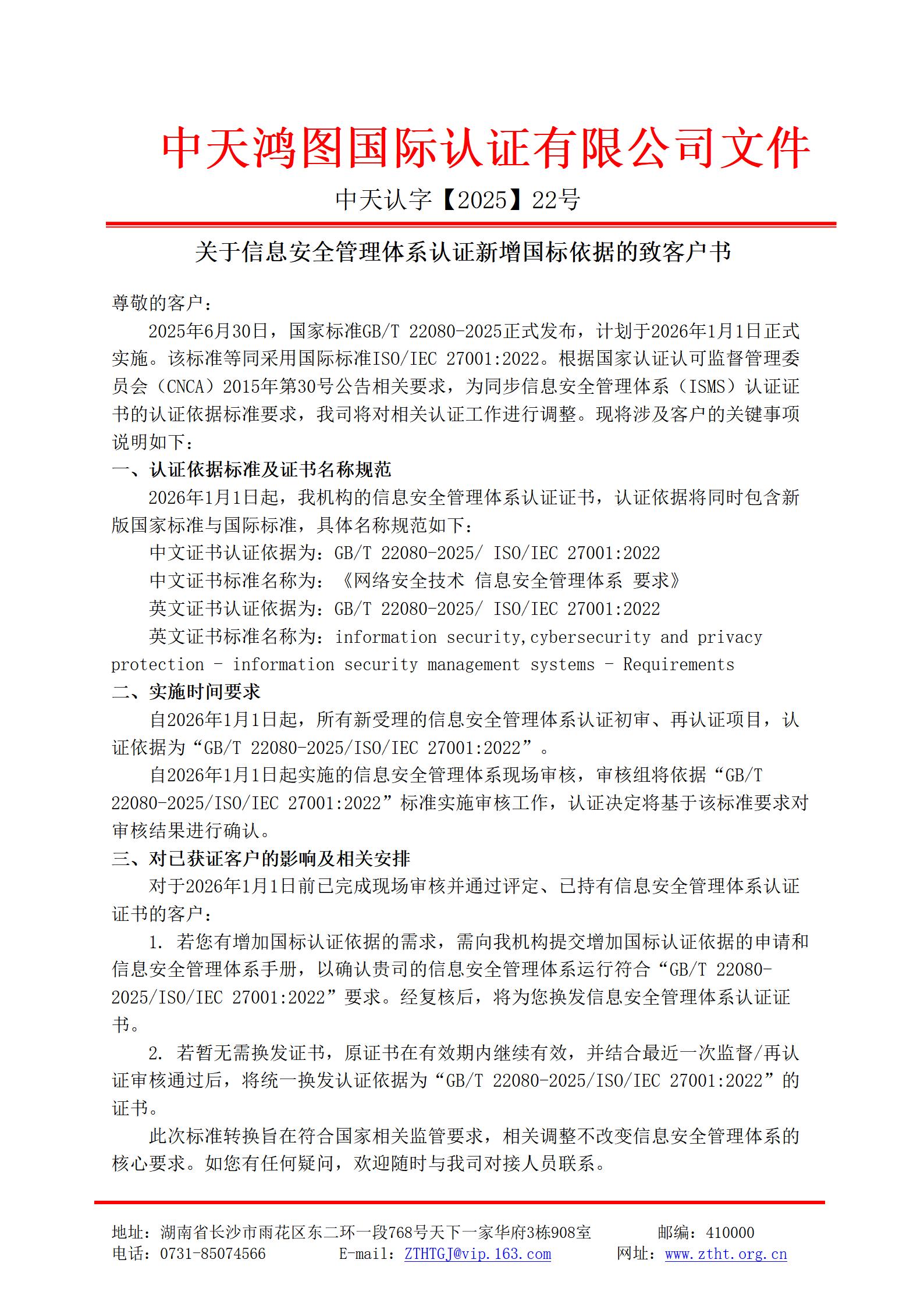
关于信息安全管理体系认证新增国标依据的致客户书

发布日期:2025-12-26 13:41:45  点击量:48


上一篇:关于新版《质量管理体系认证规则》的客户告知函

下一篇:关于提前较短时间审核的通知

电话:0731-85074566
地址:湖南省长沙市雨花区高桥街道天下一家华府三栋906、908室
网址:http://www.ztht.org.cn
邮箱:ZTHTGJ@vip.163.com

  • 技术咨询

  • 企业信用信息查询

Copyright 2023 中天鸿图国际认证有限公司 All Rights Reserved 湘ICP备20009902号-1 湘ICP备20009902号
0731-85074566
在线客服系统